总线 :0577-8663 1888 手机:15558715777 张经理

企业新闻 行业资讯 技术解答

2022年“浙江制造”认证 质量诚信报告

2023-05-16 浏览量:1310



○二三年三月十日


乐鱼网站_乐鱼(中国)


  


      本公司出具的质量诚信报告,是依据国家有关质量法律、法规、规章及相关行业质量标准、规范等进行撰写。报告中关于公司质量诚信和质量管理情况是公司现状的真实反映,本公司对报告内容的客观性负责,对相关论述和结论真实性和科学性负责。该报告已在吉泰官网/上公示。

 

 

 

 

 

                     乐鱼网站_乐鱼(中国)

             20230310


董事长致辞


  企业如人,人如书法!


书法的初始境界是“书”,即为字而书,也就是能把字写的端庄和漂亮,简单说就是好看和实用;第二境界是“法”,即由字而人,也就是能体现出作者的想法、格调或秉性,简单说就是有优点和创新;最后境界是“书法”,也就是指作者所体现出来的思想和境界要比别人更高,简单说就是只有作者有更博大的胸怀,更悲天悯人的社会责任,他所展现出的书法,才能成其为君子之书,才能成为“上品”!


无疑,吉泰阀门是实用的,更是有创新的;吉泰人是拼搏的,更是有梦想的! 但我认为这还远远不够!用心做好服务与产品并对所有客户负责。以产品赶超世界先进水平为己任,以服务实现与所有客户共赢为根本,以品牌推动社会进步为蓝图,这才是吉泰人的目标!


格物,格的是心而不是物;道心,道的是物而不是心!吉泰人,必将乘风破浪、扬帆远航!

               

 

董事长:黄彬彬



企业简介


乐鱼网站_乐鱼(中国)创建于1988年,是一家集产品设计研发、模具制作、铸锻件生产、机械加工、性能检测和试验,营销和服务为一体的国家高新技术企业。公司坐落于浙江省温州市龙湾区空港新区永兴北园JC-01S-11-01地块(滨海六道1020)(自主申报),临近温州国际机场、火车站、地理位置和运输条件优越。公司注册资金1.08亿元,占地总面积26640平方米,其中闸阀、截止阀、止回阀车间面积6800平方米,不锈钢阀门车间面积4500平方米;蝶阀车间面积3600平方米,球阀车间面积3600平方米。公司现有员工146余人,工程技术人员24人,其中高级工程师3人,工程师13人,助理工程师和技术员6人。


公司先后获有中华人民共和国特种设备生产许可证TS、美国石油协会API 6D认证、API 607球阀防火认证、欧盟 CE认证、安全完整性等级SIL3认证、ISO9001:2008质量管理体系认证、ISO140012004环境管理体系认证、GB/T28001-2011职业健康安全管理体系认证;同时取得中石化、国电集团、华能集团、华电集团、大唐集团、中电投集团、中广核集团、神华集团、中国化工集团、中粮集团、中国建筑集团、国家能源集团、浙江能源集团、中国能建集团、中国电建集团等几百家央企、国企、集团合格供应商;并被授予国家高新技术企业、浙江省科技型企业、温州市科技创新企业、2018年温州市高成长型企业、2018年温州市“亩均论英雄”企业、温州市企业技术研究开发中心、重合同守信用A级单位、银行信用AAA级企业、浙江省优质产品称号、温州市知名商标、中阀协会员单位、温州市阀门协会和龙湾区阀门协会副会长单位等众多荣誉。


  产品科研是公司的生命力,公司以Auto CADSolidWorksPro/EUG等设计软件及强大的设计团队为基础,建立了产品设计中心、研发中心、优化中心以及动态模拟防真设计系统。公司拥有精良的加工制造设备,包括加工中心、数控车床、数控铣床、数控钻床、大型精密立车和镗床、等离子喷焊设备、自动化喷涂流水线,其他车、铣、镗、钻、磨等机加工和专用设备200余台/套,年生产能力达到10000余吨。公司同时拥有试验、检验、检测设备,建立了完备的理化性能和无损探伤试验室,有全自动直读光谱仪、光谱合金分析仪、高速引燃红外碳硫仪、液压万能材料试验机、摆锤式冲击试验机、拉伸试验机、洛氏硬度计、布氏硬度计、便携式里氏硬度计、超声波测厚仪、涂层测厚仪、超声波探伤仪、磁粉探伤仪、晶相分析仪、X射线探伤仪、全自动洗片机、三坐标测量仪等检验检测设备等。


  健全的管理体系、雄厚的技术力量、丰富的经验积累、工艺改革、精良的设备更新、完善的检测设备和快捷的售后服务,产品广泛应用于电站、核电、石油、化工、天然气、军工、市政、冶金、建筑、制药、造纸、煤矿、水泥、排污、环保、节能等行业赢得了广大用户的信赖与好评。


  展望未来,我们坚持以满足客户需求为导向,以打造知名品牌为目标,不忘初心,砥砺前行,在各级领导、专家、客户的大力支持下,通过全体员工的共同努力,与社会各界精英携手共创辉煌。



第一章 质量理念................................................................................................7

1.1 公司愿景...................................................................................................7

1.2 企业使命...................................................................................................7

1.3 企业价值观.................................................................................................7

1.4 企业理念...................................................................................................7

1.5 质量方针...................................................................................................8

第二章 质量内部管理........................................................................................... 9

2.1 质量管理机构...............................................................................................9

2.2 质量管理体系..............................................................................................12

2.3强化质量安全责任...........................................................................................12

第三章 质量诚信 ..............................................................................................14

3.1 质量诚信管理..............................................................................................14

3.2 质量文化建设..............................................................................................17

第四章 质量基础 ..............................................................................................19

4.1 产品标准..................................................................................................19

4.2 计量水平..................................................................................................19

4.3 认证认可情况..............................................................................................19

4.4 特种设备安全管理..........................................................................................19

第五章 产品质量责任...........................................................................................21

5.1 产品质量承诺..............................................................................................21

5.2 生产许可情况..............................................................................................22

第六章 质量风险管理...........................................................................................23

6.1 质量投诉..................................................................................................23

6.2 质量风险监测..............................................................................................23

6.3 应急管理..................................................................................................24

 

结束语........................................................................................................25



第一章 质量理念


1.1 公司愿景


做精主业,追求卓越,打造具有竞争力的一流生产企业。


1.2 企业使命


回报员工,奉献社会。


1.3  核心价值观


以人为本,顾客至上,关注细节,追求卓越。


1.4企业理念


我们的经营理念


以市场需求为导向,以质量取胜求发展


我们的服务理念


敏锐把握应用趋势,快捷满足客户需求


以客户为中心,超越客户满意


我们的管理理念


将选拔人才、培养人才放在首位


尊重和信任每一个员工


打造学习型团队,通过持续学习,不断提高企业和个人的核心竞争力


坚持原则,强调纪律


群策群力,提升团队战斗力


我们质量理念


预防为主,持续改进


我们的用人观


德才兼备,以德为先,任人唯贤,用人所长


我们的十个标准


勤奋敬业   诚实正直   勇敢忠诚    乐观自信   崇尚学习


积极进取   创新奉献   充满激情    重视合作   主人精神


1.5 质量方针


  诚实务实,质量为本,不断进取,持续改进。


  环境方针


遵规守法、预防污染、建立健康安全工作环境。


  职业健康安全管理方针


  规范管理、及时完善、持续改进健康安全风险。



第二章 质量内部管理


2.1 质量管理机构


2.1.1 组织架构图


 

2.1.2 管理者代表


  经公司最高管理者任命、并授权其在质量管理体系方面指挥和控制系统。负责推动公司质量方针、目标、战略的具体实施、评价和改进。具体职责包括:


  --按照 ISO 9001:2015《质量管理体系 要求》标准,建设和完善公司质量管理体系,提升质量管理水平;


  --根据公司发展的战略需要,组织更改、修订和完善《质量手册》和相关文件;


  --宣传、贯彻公司质量方针,并对各单位质量管理体系运行情况进行监督、考核;


  --督促业务部门质量改进计划实施和质量意识的提升,改善质量管理体系运行效果;


  --代表公司就质量管理的有关事宜与外部联络和沟通;


  --向公司汇报质量管理体系的业绩,包括改进的要求。


2.1.3 质检部


质检部岗位机构图


 

公司设有独立的质量管理部门,该部门主要职责有:


a. 贯彻公司质量、环境、职业健康安全方针和目标;


b. 负责公司目标、指标和管理方案的归口管理,对各部门目标分解进行审核,检查考核与验证。


c. 负责对本部门的危险源辨识、环境因素识别、风险评价和控制措施的确定,完成本部门目标、指标,明确各岗位职责;


d. 协助最高管理者负责公司三合一管理体系和环境标志产品保障体系的建立、运行、日常协调和管理,制定年度体系审核计划并实施;


e. 负责组织质量管理和质量控制人员的业务指导和培训工作,并对其业务水平和工作能力定期检查、考核、评比;


f. 负责组织管理体系的管理手册和程序文件的制、修订或换版工作,及落实监督各部门文件制定、修订或换版工作;


g. 负责组织公司内部审核,协助最高管理者承担管理体系的管理评审的具体工作;


h. 负责第二方或第三方关于管理体系类的外部审查的策划、组织准备、接待,组织对外部审查所提出的问题整改和改进建议的沟通、实施和结果回复归口管理体系的纠正措施控制,组织进行数据分析;


i. 负责产品质量问题处理,识别责任部门,配合查明投诉问题的原因追溯;


j. 纠正措施的组织落实以及投诉考核,组织整个投诉流程的运行,并跟踪、协调、汇总、反馈归口结案的管控部门;协调流程运行过程中存在的问题;


k. 负责产品实现过程品质控制,编制检验指导书,做好进料、过程、成品的检验和验证并保持记录,负责产品第三方送检工作;


l. 负责监视和测量设备的管理,编制年度校准计划并执行校准或检定,负责对偏离校准状态时的追踪处理;


m. 负责 TS\API\CE产品认证标志文件的管理及使用和监督检查;


n. 负责公司标准化、质量管理工作的落实、监督、检查;


o. 负责收集本部门与产品质量有关的法律、法规,对外来文件进行正确传递。


2.2 质量管理体系


  吉泰阀门以质量为发展之本,竞争之源,长期坚持质量管理体系建设,致力于满足市场需求的研发项目,积极吸纳先进管理方法。公司通过 ISO9001:1994 质量管理体系认证,长期以来,有效贯彻并整合 ISO9001、ISO14001、ISO45001 等管理体系,持续提升质量管理水平和用户满意度。


质量目标顾客:


产品一次交检合格率98%


国家相关部门产品市场抽查合格率 100%


对顾客投诉处理率 100%


顾客满意度90%


2.3强化质量安全责任


为实现公司质量安全责任目标,公司建立健全质量安全领导机构,成立了由董事长任主任的产品质量安全领导委员会,各子公司设立分委员会,负责产品质量安全工作的监督考核。建立了“首席质量官(CQO)”制度,明确了CQO的职责和权利,充分行使质量安全“一票否决权”。质检部跟各子部门签订《产品质量安全责任书》,再分层落实到每个岗位,并实施考核。


通过每年九月的“质量月”活动宣贯质量安全知识,强化员工质量安全意识。通过质量、环境、职业健康安全三体系审核,及时发现与消除质量安全隐患。


在设计、生产、安装等过程中,主要采取以下措施确保质量安全:


设计部门对新产品进行FEMA分析和防差错设计;


质检部门严格实施首检、巡检、终检、监检“四检”制度;


工艺部门每月对关键过程进行工艺纪律检查;


生产部门实施经理负责制,对生产过程进行全程跟踪监督。

 

第三章 质量诚信


3.1 质量诚信管理


3.1.1 完善质量体系,加强质量管理


多年来,公司始终坚持以顾客为关注焦点,持续改进质量管理工作,不断完善质量管理体系,通过消化吸收国际、国家标准,优化生产流程与工作流程,建立起了比较完善质量管理网络。质量管理体系、环境管理体系、职业健康安全管理体系等多体系在企业内部的高效运行,在很大程度上促进了工作质量和产品质量的提高。


公司设有专门材料入库检验员,负责原材料、配套件入库检验。依据《供方管理办法》,建立了供方质量诚信档案,并采用升降级淘汰制度,对每年累计出现三次供货不合格的供应商,取消其供货资格;对供货质量连续稳定的供应商,则予以升级或提供政策优惠。


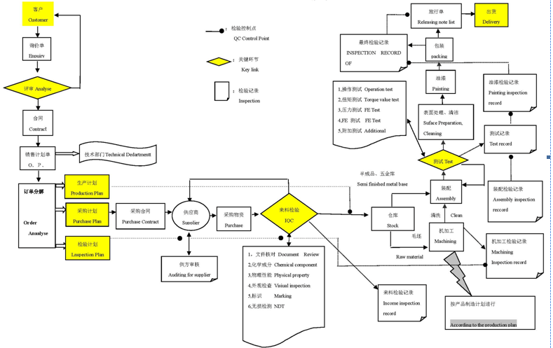
3.1.2 严密节点控制,重视过程管理



工作流程及质量控制点分布图




  公司按照阀门标准设立有质量网络检测节点,实现检测项目全覆盖,生产过程层层把关。采取定岗定责、过程检查、质量考核、责任追究、质量追溯、数据统计分析等一系列行之有效的方法,做到关键工序重点控制、普通工序规范操作,通过对生产过程的全面控制和对关键节点的有效监督,提高了工作质量,保证了产品质量。


3.1.3 建立监督机制,执行责任管理


  公司制定质量管理考评管理制度,对各生产车间进行定期监督检查,贯彻实施“谁制造谁负责”的管理理念,鼓励责任部门和管理人员对体系运作、监督、客户投诉出现的问题进行快速反应、积极整改,彻底有效地执行纠正措施,约束出现质量、客户投诉问题后不纠正不改进的单位和责任人。


3.1.4 鼓励全员参与,实现质量改善


  公司重视质量文化建设,把人品决定产品、产品决定企品作为质量培训教育的核心。引导全员参与质量管理,通过不断深入开展合理化提案、日常质量改善、QCC 品管圈、专业质量改善等措施,使广大员工充分参与到质量改善的每一个环节,提升产品质量、分享改善成果。


3.1.5 升级信息传递,强化指标监控


  公司在质量方针要求的前提下,每年度对下一年度的质量目标进行策划,并将总目标层层分解至各职能部门,各部门对受控目标任务进行分解、统计、分析、改进,以确保公司总目标的实现。


  为提高质量信息传递的准确性和及时性,公司升级了质量信息化系统。通过 ERP 系统,实现了信息的实时传递以及快速准确统计。


3.2 质量文化建设


3.2.1 诚信教育


  公司通过《人力资源控制程序》和《培训管理规定》,对质量诚信教育制定培训方案,通过培训评价对培训效果进行验证,在全公司范围内推广和宣传质量诚信的精神。对包括企业产品设计、生产、采购、销售、服务等所有产品领域的质量控制、企业诚信文化的建设、宣传及活动组织、环境与职业安全健康等方面进行系统培训。


  本公司在市场上确立的诚实守信的形象和声誉,是公司每位员工诚实守信的综合反映,通过加强对全体员工诚实守信道德观念的教育,确立“诚信做人,以德立身,诚信经营,以德治企”的思想理念,让员工将诚信记于心、施于行,并把公司看成是“讲道德、讲诚信、讲商誉”的市场主体,而不只是赚钱的工具。

 

3.2.2 诚信自律


  公司在品牌知名度不断提升的同时,始终将企业质量诚信建设视为重要的一环。树立先进的企业价值观和正确的经营理念,守法经营,自觉接受有关部门的监督管理。


3.2.3 企业文化


  公司注重利用企业文化建设,提高广大员工诚实守信的道德素质,建设了一支讲诚信、业务精的高素质员工队伍。公司始终以遵章守法为前提,以客户需求为中心,以优质服务的手段开展生产经营活动,使诚实守信渗透到企业经营的各个环节。


  公司领导清楚的认识到如今市场竞争归根结底是人才的竞争,全方位加大对职工进行产品质量教育和业务能力培训的力度。采取外配与内训相结合培训方式。通过完善教育培训管理体系,坚持培训与考核相结合,从公司发展和员工需要两方面,精心合理地安排培训内容,开展多层次、多形式、多渠道、差异化的培训,充实员工在内部管理、业务能力、综合素质等方面的知识。通过完善的培训体系,不仅提高了员工的业务能力,而且大大提升了员工的主人翁意识和对企业质量文化的理解。


第四章 质量基础


4.1 产品标准


  公司始终贯彻标准化管理,生产的产品严格按照国际标准、国家标准或行业标准设计、加工制造。制定了《标准化管理手册》,形成了管理标准、技术标准、工作标准三大系列标准化文件。迄今为止,公司已成制造企业内部标准,所生产的产品已获项新型专利和发明专利。


4.2 计量水平


公司按国家法律和法规建立了有效的计量管理,质检部设置专职计量员,负责公司计量器具的管理工作。为保证计量器具的准确性和可靠性,公司现有量具均采购自国外内知名品牌,并在检定校准时积极与法定计量机构进行合作。公司已经获得<AAA测量管理体系认证>,通过有效可靠的测量数据来控制生产、指导生产,取得了良好的经济效益和社会效益。


4.3 认证认可情况


  公司顺利通过了并获得 ISO9001 质量管理体系认证,ISO14001 环境管理体系认证,ISO45001职业健康管理体系,获得国家市场监督管理总局颁布的生产许可证。


4.4 特种设备安全管理


  我公司按照国家有关法律、法规、规章、标准等的要求,建立和完善了安全生产管理制度、管理制度和安全操作规程,并悬挂上墙。加强对职工的宣传教育,狠抓制度的落实工作,确保了各项制度的贯彻落实,有效杜绝了“三违”现象发生。为了有效防范重、特大事故的发生,公司加强了对特种设备和特种作业人员的安全管理,完善了特种设备和特种作业人员的安全管理制度,对特种设备定期进行保养和检测,及时整改存在的问题,确保设备保持良好的运行状态。公司的特种作业人员,经过上级主管部门培训并考试合格后,持证上岗,规范操作,确保了作业安全。

 

第五章 产品质量责任


5.1 产品质量承诺


a. 本企业严格遵守《中华人民共和国产品质量法》等相关法律法规,依法诚信经营。


b. 本企业依法管理和生产,落实质量安全主体责任。建立健全各项管理制度,完善各项记录和台账。


c. 本企业保持资质的有效性,生产的产品取得了相应的工业产品生产许可证,并在有效期内。


d. 本企业周围环境、生产现场符合国家标准规定的要求。


e. 本企业严格执行原辅材料检验制度,所用的原辅材料及包装材料符合相应的国家标准、行业标准及其相关规定。


f. 保证不生产加工假冒伪劣产品,不合规格产品不出厂。


g. 在阀门选用、安装、使用正确的前提下,阀门的质保期为产品发货后两年。


h. 在产品质保期内,如因制造质量不良或材料缺陷而发生损坏或不能正常工作时,阀门制造商或承销商应负责包修及免费更换零部件。


i. 在质保期内,如因操作不当或外部不可抗拒的因素所造成的非质量问题导致设备故障,阀门制造商或承销商应根据用户的需求组织或协助维修。


j. 质保期满后,阀门制造商或承销商应根据用户的需求继续提供服务,并保证备品备件的充足供应。


5.2 生产许可情况


本公司生产加工场所、生产设备、设施、检测仪器、管理人员、技术人员等在同行业中处于先进水平,符合相关国家法律、法规要求,获得国家市场监督管理总局颁布的特种设备生产许可证。


第六章 质量风险管理


6.1 质量投诉


  公司始终关注顾客要求,贯彻"质量第一"的宗旨,将顾客满意视为我们永远追求的目标,并把顾客满意度列入公司质量目标。为方便顾客投诉公司成立了由专人负责的投诉接待。遇有投诉,接待人员严格按照投诉处理流程,热情接待、及时处理、并做好记录、及时反馈。所有的投诉问题,将会在公司每月的质量会议上曝光,形成纠正措施。


6.2 质量风险监测


6.2.1 质量控制点


  公司对产品质量关键特性、关键部位、薄弱环节存在的风险进行重点控制并采取适宜的管理措施和方法,制订了《车间工艺管理规定》。通过对质量控制点的人员能力策划、设备策划、物料策划、作业指导书策划、环境策划、评比策划,使得产品质量关键特性、关键部位、薄弱环节存在的风险处于控制中。


6.2.2 质量监督审核


  公司设置质检部门,通过质量检验专员对各生产现场进行监督,对各生产事业部的生产过程、工艺纪律执行情况进行监督检查。


  依据《质量管理考评管理制度》,对质量监督检查所发现问题点的整改情况进行督促,确保其及时有效的整改。


6.2.3 可靠性验证试验


  为试验阀门批产产品性能可靠性并达到客户规定的指标,公司设有8台测试试验台,并将各检测标准上墙。在模拟客户的运行工况下,对阀门的启闭、泄漏等进行试验,对产品的质量可靠性风险进行监测。对试验过程暴露出设计和制造中的薄弱环节,提出可靠性增长的相关要求。


6.3 应急管理


  为了提高本公司对突发事故和险情的应急能力,保证在发生重大、特大事故时,指挥调度畅通,人员、设备、物资能及时到位,确保本公司在发生事故时能够及时有效地控制,保护员工的生命、环境和国家财产安全,把事故损失降到最低点,依据《中华人民共和国安全生产法》、《中华人民共和国突发事件应对法》、《生产安全事故应急预案管理办法》等有关规定,结合我公司实际情况制定生产安全事故应急预案。生产安全事故应急预案分综合应急预案和专项应急预案两个级别,综合应急预案是公司组织管理、指挥、协调相关应急资源和应急行动的整体计划和程序规范,专项应急预案是总体预案的组成部分,是针对不同的突发事故的行动方案和保障方案。为了达到应急救援能够准确及时响应,公司定期组织员工进行应急演练,并对演练过程中存在问题的地方进行改进完善,以确保突发事件发生时,能够启动应急预案,规避风险减少危害。

 

结 束 语


  浙江省以标准和认证为手段,以高标准引领打造“浙江制造”品牌,强调不断完善质量诚信标准体系、加快质量信用信息化建设。严格依据“浙江制造”品牌要求,健全公司诚信制度,完善诚信体系。公司相继完善了相关制度,认真贯彻落实,并自觉接受有关部门的监督管理。质量诚信体系建设是一项长期的、系统的工作任务,要完善质量诚信体系建设的规章制度,巩固和深化企业质量诚信建设所取得的成效,必须建立长效机制,科学实施,常抓不懈。公司坚持持续改进质量管理体系,不断提升质量诚信水平,为客户获得最好的阀门而奋斗。